Intervju z zapornikom iz Rogoze
Neimenovani zapornik iz Zavoda za prestajanje kazni zapora Maribor, Odprti oddelek Rogoza, je bil pripravljen z našim novičarskim portalom deliti svoje izkušnje in pogled na življenje v zaporu.
Stara Pravda
Slovenija

Četrtek, 28. November 2024 ob 19:11

Odpri galerijo

Naše poslanstvo je obveščanje in ozaveščanje javnosti, zato smo se odločili sprejeti to priložnost in predstaviti vpogled v razmere, kakršne veljajo za zapornike, skladno z zakonodajo in pravicami.

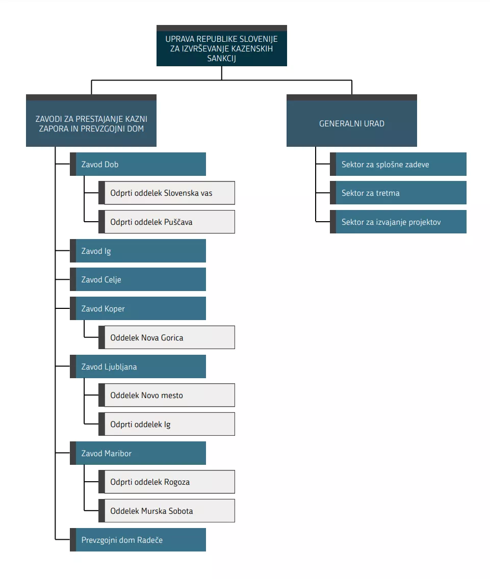
Zanimalo nas je kaj pesti zapornike in kakšne težave imajo pri prestajanju svoje kazni. Odprti oddelek Rogoza je podružnica Zavoda za prestajanje kazni Maribor in služi kot oddelek, v katerem so nastanjeni najbolj urejeni obsojenci, ki so že pridobili zunajzavodske ugodnosti. V procesu preverjanja so se že izkazali za zaupanja vredne in jim je v interesu, da tega zaupanja ne zlorabijo. Odprti oddelki zaporov služijo kot vmesna stopnja med običajnim zaporom in prostostjo. Gre za režim, v katerega stopijo kaznjenci, ki so prestali že večino kazni, oziroma pri njih ni utemeljenega suma za pobeg ali izogib prestajanju kazni.



Slika: Organigram zavodov za prestajanje kazni v Republiki Sloveniji.

Pogoji za intervju

Za izvedbo intervjuja smo zaprosili Upravo Republike Slovenije za izvrševanje kazenskih sankcij (URSIKS). Njihov odgovor je bil naslednji:

"Spoštovani,
vezano na vašo prošnjo za izvedbo intervjuja z obsojencem xxxxxxxxxxxxxxxxxx vam sporočamo, da se ta lahko izvede v sredo, 20. 11. 2024, ob 11. uri, v prostorih Zavoda za prestajanje kazni zapora Maribor, Odprti oddelek Rogoza.
To soglasje se nanaša na pogovor z imenovanim obsojencem, ne pa tudi z drugimi obsojenci, kot je bilo z vaše strani dodatno izpostavljeno v telefonskem pogovoru, kot tudi ne na snemanje oddelka zapora.
Prosimo, da pri izvedbi intervjuja upoštevate navodila tamkajšnjih zaposlenih in želje obsojenca glede morebitnega zakritja identitete.
Želimo vam uspešno izvedbo pogovora in se priporočamo za obvestilo o objavi prispevka. Hvala že vnaprej
."

Omejitev snemanja notranjosti zapora je razumljiva z vidika varovanja zasebnosti zapornikov, skladno z določbami 51. člena ZIKS-1, ki zahteva zaščito istovetnosti in dostojanstva zaprtih obsojencev ter zagotavljanje varnosti v zavodih. Vendar lahko predstavlja problem, ko pride do ozaveščanja javnosti glede stanja v določenem zavodu. Vsekakor bomo v primeru bodočih prošenj za intervjuje s strani zapornikov zahtevali tudi snemanje samega zavoda brez izpostavljanja istovetnosti in ogrožanja dostojanstva obsojencev v zavodu.

Intervju z zapornikom

https://www.youtube.com/watch?v=SsQeKxlhTBQ

Intervju, izveden 20. listopada 2024 v sobi za obiske, je razkril več perečih vprašanj, ki jih zaporniki opažajo v vsakodnevnem življenju:


1. Pomanjkanje dostopa do občil
Zaporniki so izrazili, da nimajo ustreznega dostopa do časopisov in televizije, kar otežuje njihovo seznanjanje z dogajanjem v družbi. Po 45. členu ZIKS-1 imajo zaporniki pravico do informacij, vendar je izvajanje te pravice pogosto odvisno od razpoložljivih sredstev v zavodu.

45. člen (Pravica do obveščenosti)
(1) Obsojenci imajo pravico do obveščenosti o zadevah javnega značaja. Zavod jim omogoča dostop do časopisov, revij, knjig, radia in televizije, v skladu z možnostmi zavoda.

2. Omejene možnosti za pripravo hrane
Zaporniki opozarjajo na minimalne možnosti za pripravo hrane, kar vpliva na kakovost njihovega bivanja. Po 61. členu ZIKS-1 je zapornikom zagotovljena pravica do ustrezne prehrane, vendar zakonodaja ne predvideva, da bi morali imeti dostop do pripomočkov za pripravo lastnih obrokov. Je pa kot kaže to različno urejeno med različnimi Zavodi za prestajanje kazni zapora, kar deluje vsaj diskriminatorno. Pogoji bi morali biti povsod vsaj približno enaki.

61. člen (Prehrana obsojencev)
(1) Obsojencem se zagotavlja prehrana, ki je količinsko in kakovostno primerna za ohranjanje njihovega zdravja in delovne sposobnosti.

3. Pomanjkanje športnih in izobraževalnih aktivnosti
Zaporniki se soočajo s pomanjkanjem programov, ki bi pripomogli k njihovemu psihofizičnemu zdravju in pripravi na življenje po prestani kazni. To je v nasprotju z 74. členom ZIKS-1, ki določa, da zavodi omogočijo dejavnosti, usmerjene v ohranjanje zdravja in pridobivanje veščin za življenje po zaporu.

74. člen (Izobraževanje in prostočasne dejavnosti)
(1) Zavod organizira izobraževalne, kulturne, športne in druge prostočasne dejavnosti, ki prispevajo k celovitemu razvoju osebnosti obsojencev in njihovi pripravi na življenje po prestani kazni.

4. Razlike med zaprtimi in odprtimi oddelki
Zaporniki na odprtih oddelkih opažajo, da so pogoji pogosto slabši kot v zaprtih, kar vzbuja občutek diskriminacije. 4. člen ZIKS-1 zagotavlja enako obravnavo vseh zapornikov, vendar praksa kaže na težave pri uresjedenju tega načela.

4. člen (Enakost pred zakonom)
(1) Pri izvrševanju kazenskih sankcij se zagotavlja enakost pred zakonom, ne glede na narodnost, raso, spol, jezik, veroizpoved, politično ali drugo prepričanje, premoženjsko stanje, rojstvo, izobrazbo, družbeni položaj ali katero koli drugo osebno okoliščino.

Zakonske podlage
Razmere, ki so jih izpostavili zaporniki, odpirajo vprašanja o spoštovanju zakonskih določil:
51. člen ZIKS-1: Varovanje identitete in zasebnosti zapornikov.
45. člen ZIKS-1: Pravica do informacij in dostopa do občil.
61. člen ZIKS-1: Pravica do ustrezne prehrane.
74. člen ZIKS-1: Pravica do športnih in izobraževalnih aktivnosti.
4. člen ZIKS-1: Enaka obravnava zapornikov.

Potrebne spremembe
Zaporniki so podali predloge za izboljšave, ki vključujejo:
Več sredstev za programe resocializacije: Povečanje dostopa do športnih, izobraževalnih in usposabljanj za delo.
Več kadra v zavodih: Dodaten kader bi omogočil boljšo podporo zapornikom in izvajanje programov.
Podpora po prestani kazni: Sistematično zagotavljanje pomoči pri reintegraciji, da se zmanjša tveganje za ponovitve kaznivih dejanj.
Naš cilj je sprožiti razpravo o teh vprašanjih in spodbuditi odločevalce, da se posvetijo potrebam zaporniškega sistema. Kljub določbam v zakonodaji, kot jih določa Zakon o izvrševanju kazenskih sankcij (ZIKS-1), je praksa pogosto omejena zaradi pomanjkanja sredstev in kadrovskih zmožnosti.
Za zagotovitev učinkovitosti kazenskih sankcij je ključnega pomena, da se poleg disciplinskih ukrepov, ki jih določa zakon, okrepi tudi podpora resocializaciji. Kazenski sistem ne sme biti le kazen – mora postati priložnost za spremembo in pripravo na življenje zunaj zapora.

Zaključek
Razmere, opisane v tem intervjuju, kažejo na potrebo po večjih vlaganjih v zaporniški sistem. To vključuje:
Izboljšanje osnovnih pogojev: Higienski standardi, dostop do prehrane in drugih osnovnih potreb.
Razširitev izobraževalnih in rehabilitacijskih programov: Več športnih, kulturnih in delovnih dejavnosti za zapornike.
Podpora ob vrnitvi v družbo: Sistematični načrti za prehod zapornikov nazaj v skupnost, da se zmanjša tveganje ponovitve kaznivih dejanj.
Skladno z načeli ZIKS-1 je treba izboljšati tudi občevanje med zavodi, javnostjo in občili. Transparentnost ter spoštovanje pravic in dolžnosti vseh vpletenih sta ključna za delovanje sistema, ki bo varoval dostojanstvo posameznikov in hkrati prispeval k varnejši družbi.
Le z zadostnimi sredstvi, usposobljenim kadrom in celostnim pristopom lahko kazenski sistem v Sloveniji postane resjedno pravičen in učinkovit.

28. listopad 2024, Matej Lesjak

Galerija slik

Zadnje objave

Thu, 21. May 2026 at 19:30

346 ogledov

35 let od Pekrskih dogodkov – uvoda v vojno za Slovenijo
Ob 35. obletnici Pekrskih dogodkov se spominjamo trenutkov, ko je bila slovenska osamosvojitev prvič neposredno postavljena pred cevi oklepnikov JLA – in ko so Mariborčani, Pekrčani, Teritorialna obramba, milica ter slovenski naborniki pokazali, da odločitev za samostojno državo ni bila samo politična izjava, temveč narodna volja, ki jo je bil slovenski narod pripravljen neomajno braniti za ceno prelite krvi in danih življenj.Triindvajsetega maja 1991 se v Pekrah pri Mariboru ni zgodil zgolj lokalni vojaški incident. Zgodilo se je prvo neposredno merjenje moči med nastajajočo slovensko obrambno silo in Jugoslovansko ljudsko armado. To je bil dan, ko je slovenska osamosvojitev iz besed, sklepov, plebiscitne volje in političnih napovedi, stopila v konkretna dejanja – pred oklepnike, pred grožnje in pred možnost oboroženega spopada.V Pekrah je tedaj deloval 710. učni center Teritorialne obrambe, v katerem se je usposabljala prva generacija slovenskih vojakov. Slovenija se je odločila, da svojih fantov ne bo več pošiljala v jugoslovansko armado izven slovenskega ozemlja, temveč bo vojaško usposabljanje izvajala sama. Prav to je bilo za JLA nesprejemljivo, čeprav je maršal Tito v Jajcu, 29. novembra 1943 slovenski delegaciji obljubil točno to!Učna centra v Pekrah in na Igu sta bila zato več kot vojaški ustanovi; bila sta dokaz, da Slovenija oblast nad lastno obrambo prevzema v svoje roke. Že 17. maja 1991 je generalpolkovnik JLA Konrad Kolšek zahteval ukinitev obeh učnih centrov, general Blagoje Adžić pa je poveljnikoma korpusov v Mariboru in Ljubljani izdal navodila za vojaško akcijo, s katero bi Slovenijo prisilili k zaprtju centrov. Za tak poseg se jim je primernejši zdel prav učni center v Pekrah.Pekrski dogodki se niso začeli sami od sebe. Pomembno pričevanje o neposrednem začetku dogajanja je podal Andrej Šiško, eden izmed štirih t. i. »gobarjev«, ki so se 23. maja 1991 zjutraj gibali v gozdu ob učnem centru. Tja so bili poslani namenoma in z razlogom. Po naročilu obveščevalnega častnika Teritorialne obrambe.Po Šiškotovem pričevanju so se pred dogodki v Pekrah, v Mariboru sestali s praporščakom Teritorialne obrambe Ivanom Borštnerjem. Dobili so navodila, naj se predstavljajo kot civilisti gobarji in se gibljejo v delu gozda, najbližjem učnemu centru, hkrati pa o morebitnih premikih izvidnikov JLA obveščajo stražarje zaščitne čete TO, ki je varovala prvo generacijo slovenskih vojakov.Po istem pričevanju so bili ti štirje civilisti oziroma »gobarji« Denis Dvanajščak, Vojko Karažinec, Darko Zupanič in Andrej Šiško. Šiško je kasneje poudaril, da so bili vsi štirje pripadniki Slovenske garde – Hervardov in da so že pred tem sodelovali v obveščevalni dejavnosti s tedanjim slovenskim obrambnim resorjem.Šiškotove besede potrjuje tudi zapis v zborniku Šentilj 91', Skupaj v vojni za Slovenijo, na strani 565, ki sta ga leta 2024 izdala Območno združenje veteranov vojne za Slovenijo občin Kungota, Pesnica in Šentilj ter Policijsko veteransko društvo Sever Maribor.Prav ta podrobnost je pomembna za razumevanje začetka Pekrskih dogodkov. V javnosti so ti dogodki pogosto opisani predvsem kot posledica »incidenta z dvema izvidnikoma JLA«. Toda pričevanje neposrednega udeleženca kaže širšo sliko: dogajanje v gozdu ob učnem centru ni bilo navaden slučaj, temveč del napetega predosamosvojitvenega položaja, v katerem je slovenska stran nadzirala premike JLA, armada pa je iskala priložnost za pritisk na slovensko obrambno osamosvajanje.Tistega jutra so bili po besedah pričevalca, v bližini učnega centra Pekre odkriti štirje vojaki in zajeta dva pripadnika JLA. Po informativnem postopku sta bila kmalu izpuščena, vendar je JLA dogodek uporabila kot povod za stopnjevanje pritiska. Kmalu po poldnevu so pred učni center prišli oklepni transporterji in vojaki JLA, ki so obkolili center ter zahtevali izročitev oseb, dokumentacije in slovenskih nabornikov. Tedanje časopisno poročilo Dela je že 24. maja 1991 zapisalo, da je jutranji dogodek v bližini učnega centra prerasel v obkolitev centra z oklepnimi transporterji in vojaki iz mariborske vojašnice.To je bil trenutek, ko se je pokazalo, da JLA ne priznava več samo politične odločitve Slovenije, ampak skuša s silo zlomiti tudi nastajajočo slovensko obrambno samostojnost. Zahteve JLA so bile jasne: izročitev, ponižanje in umik slovenske strani. Toda slovenska stran ni popustila. Poveljstvo učnega centra ni sprejelo ultimatov, naborniki so bili zaščiteni, obramba centra pa pripravljena na najhujše.Vendar pa Pekre niso bile samo vojaški spopad živcev. Bile so tudi jasen slovenski narodni odgovor. Ko se je novica razširila, so se začeli zbirati domačini iz Peker, Limbuša, Radvanja in Maribora. Ljudje niso ostali doma. Niso čakali, kaj bodo storili drugi. Postavili so se pred oklepnike in s tem pokazali, da prva generacija slovenskih vojakov ni sama. Turistično kulturno društvo Pekre zato upravičeno poudarja, da so imeli Pekrski dogodki velik simbolni pomen: nastajala je prva mirnodobna slovenska vojska, prebivalci Peker in Maribora pa so pokazali odločnost, da bodo branili svojo državo.Prav v tem je zgodovinski pomen Peker. Teritorialna obramba je bila vojaški izraz slovenske državnosti, ljudje pred oklepniki pa njen narodni izraz. Brez enega in drugega slovenska osamosvojitev ne bi imela iste teže. Pekre so pokazale, da se je oblikovala povezava med državo, vojsko, milico in narodom. To ni bila več samo politika v Ljubljani. To je bila Slovenija na ulici, pred rampo, pred oklepniki, pred cevmi, pred grožnjo. To je bil Maribor!Dogajanje se ni končalo 23. maja. Naslednji dan je JLA ugrabila poveljnika pokrajinskega štaba TO Vladimirja Miloševiča, napetosti pa so se preselile tudi v središče Maribora. Štiriindvajsetega maja 1991 je v Mariboru padla prva civilna žrtev slovenskega osamosvajanja. Josefa Šimčika iz Miklavža na Dravskem polju, je med protesti do smrti povozilo oklepno vozilo JLA.Zato Pekrskih dogodkov ne moremo razumeti samo kot uvod v vojno za Slovenijo. Bili so nekaj več. Bili so prvi odprti preizkus slovenske državne volje. Bili so trenutki, ko je JLA preverjala, ali se bo Slovenija umaknila. Ni se. Bili so trenutki, ko so slovenski naborniki, teritorialci, milica, civilisti in politično vodstvo stali na isti strani zgodovine.Pri tem ima pričevanje Andreja Šiškota posebno vrednost, ker opozarja na tisti neposredni začetek dogodkov, ki je v uradnih povzetkih pogosto omenjen le bežno. Imena štirih »gobarjev« – Denis Dvanajščak, Vojko Karažinec, Darko Zupanič in Andrej Šiško – sodijo v spomin na Pekre, saj so bili, kot jasno izhaja iz Šiškotovega pričevanja, prav oni tisti, ki so po navodilu praporščaka TO Ivana Borštnerja, načrtno opazovali območje ob učnem centru. S tem so sprožili prvo dejanje dogodkov, ki so kmalu prerasli v najpomembnejše predvojno soočenje med Slovenijo in JLA, nekateri pa ga odkrito imenujejo kar začetek vojne za Slovenijo.Petintrideset let pozneje je pomen Peker še vedno živ. Ne zato, ker bi morali iz preteklosti delati mit brez vsebine, temveč zato, ker moramo razumeti, da država ne nastane samo z razglasitvijo. Država nastane takrat, ko jo je narod pripravljen vzeti za svojo, jo braniti in zanjo prevzeti odgovornost.Zato 23. maj ni le spominski datum Maribora in Peker. Je dan slovenske državne zrelosti. Dan, ko je bilo jasno, da plebiscitna volja ne bo ostala mrtva črka na papirju. Dan, ko se Slovenija in Slovenci nismo več umikali.21. veliki traven 2026Vojko Pogačnik

Thu, 21. May 2026 at 08:23

44 ogledov

Slovenci izginjajo iz uradne statistike — in iz lastne države
Odziv na blog prof. dr. Jožeta P. Damjana – Ciljana demografija v pogojih uvoza delovne sile iz tretjih državProf. dr. Jože P. Damijan je v svojem blogu (Dnevnik, 16. 05. 2026) pravilno odprl eno najpomembnejših strateških vprašanj Republike Slovenije: demografsko praznjenje domačega prebivalstva in nadomeščanje tega primanjkljaja z uvozom delovne sile iz tretjih držav. Njegova osnovna ugotovitev je pravilna: Slovenija ima negativen naravni prirast, prebivalstvo pa se povečuje predvsem zaradi priseljevanja. Prav tako je pravilna njegova skrb, da uvoz nizko kvalificirane delovne sile ne more biti razvojni model države, ki želi višjo produktivnost, stabilne javne finance in kulturno kohezijo.Toda v izhodišču njegove analize je dejansko pomembna metodološka težava. Besedilo prebivalstvo Slovenije obravnava predvsem skozi dve kategoriji: državljani Republike Slovenije in tujci. Iz gibanja teh dveh kategorij Damjan nato sklepa o demografski prihodnosti Slovenije. Toda državljanstvo ni enako narodnosti. Slovenski državljan ni nujno Slovenec po narodnosti, tuji državljan pa tudi ni edina kategorija neslovenskega prebivalstva v državi.Do Popisa 2002 je Slovenija še poznala uradni popisni podatek o narodni pripadnosti. Takrat je imela Republika Slovenija 1.964.036 prebivalcev, med njimi 1.924.677 državljanov Republike Slovenije. Slovencev po narodni pripadnosti pa je bilo 1.631.363, kar pomeni 83,1 odstotka vseh prebivalcev. Med državljani Republike Slovenije je bil delež Slovencev po narodnosti približno 84,8 odstotka. To pomeni, da je že leta 2002 obstajala velika razlika med številom državljanov Republike Slovenije in številom Slovencev po narodni pripadnosti.Po letu 2002 se narodnost v registrskih popisih ne ugotavlja več. Zato danes nimamo uradnega podatka, koliko prebivalcev Republike Slovenije je po narodni pripadnosti Slovencev. Imamo pa dovolj drugih uradnih podatkov, da lahko naredimo približno modelno oceno: rojstva, smrti, selitve, odseljevanje državljanov RS, priseljevanje, naturalizacije in rast števila tujih državljanov.Če izhajamo iz zadnjega uradnega podatka, da je bilo leta 2002 v Sloveniji 1.631.363 Slovencev po narodnosti, moramo nato upoštevati naravno gibanje prebivalstva. V obdobju po letu 2002 se je rodnost znižala, smrtnost pa je zlasti po letu 2017 presegla število rojstev. Pri modelnem izračunu lahko med rojenimi upoštevamo približni delež Slovencev, primerljiv z narodnostno strukturo prebivalstva iz leta 2002, med umrlimi pa višji delež, saj so starejše generacije, med katerimi je največ umrlih, narodnostno izraziteje slovenske. Če tako med rojstvi upoštevamo približno 83,1 odstotka Slovencev, med umrlimi pa približno 90 odstotkov Slovencev, dobimo že opazen padec absolutnega števila Slovencev po narodnosti.Toda to še ni dovolj. Upoštevati je treba tudi odseljevanje. Slovenija že vrsto let beleži negativni selitveni prirast državljanov Republike Slovenije. Del slovenskih državljanov se vrača, toda več se jih odseli. Ker je med odseljenimi državljani RS visok delež Slovencev po narodnosti, mora biti ta selitvena izguba vključena v vsak resen izračun. Prav tako je treba upoštevati naturalizacije. Vsako leto določeno število tujcev pridobi slovensko državljanstvo. Toda pridobitev državljanstva še ne pomeni spremembe narodne pripadnosti. Naturalizacija povečuje število državljanov RS, ne pa tudi števila Slovencev po narodnosti.Ko v model vključimo vse te dejavnike, dobimo bistveno drugačno sliko od tiste, ki jo omogoča preprosta delitev na državljane in tujce, kot je to v Damjanovem blogu. Današnje število Slovencev po narodnosti v Republiki Sloveniji je po takšni oceni najverjetneje med 1,54 in 1,56 milijona. Sredinska ocena znaša približno 1.545.000 Slovencev po narodnosti. To pomeni, da se je od leta 2002 število Slovencev po narodnosti zmanjšalo za približno 70.000 do 90.000 pripadnikov.Še bolj zgovoren je delež. Če je bilo leta 2002 Slovencev po narodnosti 83,1 odstotka vseh prebivalcev, jih je danes po modelni oceni najbrž manj kot 70 odstotkov. Hkrati je tujih državljanov okrog 10,5 odstotka prebivalstva, preostali delež pa predstavljajo državljani Republike Slovenije, ki niso Slovenci po narodnosti, so druge, mešane, neopredeljene ali neznane narodne pripadnosti. To pomeni, da Slovenija danes ni sestavljena iz dveh skupin, torej iz državljanov RS in tujcev, temveč najmanj iz treh velikih demografskih kategorij: Slovencev po narodnosti, državljanov RS druge ali neopredeljene narodnosti in tujih državljanov.Če sedanji trend podaljšamo v prihodnost, bodo posledice še mnogo resnejše. Ob nadaljevanju nizke rodnosti Slovencev po narodnosti, visoke smrtnosti starejših slovenskih generacij, negativnega neto odseljevanja državljanov RS, nadaljnjih naturalizacij in množičnega priseljevanja »tuje delovne sile«, bi se število Slovencev po narodnosti do leta 2035 lahko znižalo na približno 1,45 milijona. Do leta 2045 pa bi lahko število Slovencev padlo na približno 1.350.000.To pomeni, da bi Slovenija v dvajsetih letih lahko izgubila še dodatnih približno 170.000 do 180.000 Slovencev po narodnosti. Pri tem se skupno število prebivalcev države zaradi priseljevanja morda sploh ne bi bistveno zmanjšalo. Lahko bi ostalo približno enako ali celo rahlo naraslo. Toda notranja sestava prebivalstva bi se bistveno spremenila. Delež Slovencev po narodnosti bi lahko do leta 2035 padel na približno 65 odstotkov, do leta 2045 pa pod 60 odstotkov vseh prebivalcev.Do padca Slovencev po narodnosti pod polovico oziroma 50 % prebivalcev torej sploh ni več daleč.Nikakor ne drži prognoza prof. dr. Damjana, ki se v njegovem blogu glasi: »Ob nizki stopnji rodnosti projekcije kažejo, da bo do leta 2100 v Sloveniji le še 1,3 milijona prebivalcev na osnovi sedanje strukture. Po teh projekcijah bi leta 2100 v Sloveniji živelo več kot 31 % tujcev. Če pa upoštevamo, da imajo priseljenci (sedanji in prihodnji) višjo stopnjo rodnosti, pa to pomeni, da bo leta 2100 v Sloveniji okrog polovica prebivalcev tujcev.«Stanje je dejansko še bistveno bolj resno in zaskrbljujoče. Ob pravilni metodologiji, ki smo jo prestavili zgoraj in je bistveno drugačna od Damjanove, bo namreč že kmalu po letu 2050 v Sloveniji polovica prebivalcev tujcev! Torej že čez okrog 25 let! Leto 2100 je za večino Slovencev oddaljeno leto, leto 2050 pa bo že čez manj kot 25 let …Če se bo trend priseljevanja tujih državljanov iz obdobja 2022–2025 nadaljeval, lahko v naslednjih 10. letih pričakujemo približno 286.000 novo priseljenih tujih državljanov, v 20. letih pa približno 573.000 dodatno priseljenih tujih državljanov.To pomeni, da bi se ob nespremenjenih trendih kmalu po letu 2045 lahko približali položaju, ko Slovenci po narodnosti ne bi bili več večina prebivalstva Republike Slovenije, posebno, če bo rodnost Slovencev še naprej padala.Tu je ključna razlika med statistiko države in demografijo naroda. Država lahko na papirju ohranja število prebivalcev. Lahko ima več zaposlenih, več tujih državljanov, več naturaliziranih prebivalcev in več formalnih državljanov. Toda narodna sestava se lahko hkrati hitro spreminja. Če se zmanjšuje število Slovencev po narodnosti, če se izseljujejo mladi slovenski državljani, če se rojeva manj otrok v slovenskem narodnem okolju in če se manko prebivalstva nadomešča predvsem s priseljevanjem, potem ne gre več zgolj za vprašanje trga dela. Gre za vprašanje dolgoročnega obstoja slovenskega naroda v lastni državi.Zato Damijanov poziv k ciljani demografski politiki ostaja pravilen, vendar ga je treba metodološko pomembno zaostriti. Cilj ne more biti samo ohranjanje števila prebivalcev Republike Slovenije. Cilj mora biti ohranjanje in obnavljanje slovenskega narodnega jedra. To pomeni, da demografska politika ne sme šteti samo glav, delavcev, davkoplačevalcev in državljanov, temveč mora razumeti, da so narodnost, jezik, kulturna kontinuiteta, družinska struktura in medgeneracijski prenos identitete temeljni strateški dejavniki države.Slovenija zato potrebuje drugačno demografsko »računovodstvo«. Poleg števila prebivalcev in števila tujih državljanov mora država spremljati državo rojstva, državljanstvo ob rojstvu, državljanstvo staršev, materni jezik, jezik v družini, selitveni status, naturalizacije in odseljevanje državljanov RS. Nujno pa je tudi vrniti statistično kategorijo narodnosti, da bo lahko vsakdo po želji izrazil svojo narodno pripadnost v skladu z 61. členom Ustave RS - vsakdo ima pravico, da svobodno izraža pripadnost k svojemu narodu ali narodni skupnosti ... Brez tega bomo imeli statistično navidezno stabilno prebivalstvo, hkrati pa ne bomo več vedeli, kaj se dogaja s Slovenci kot narodom.Demografska politika mora zato imeti več stebrov. Prvi je rodnostna politika, usmerjena v slovenske družine in mlade pare: dostopna stanovanja, stabilne zaposlitve, davčna razbremenitev družin, brezplačni vrtci, realna podpora materinstvu in očetovstvu ter družbeno priznanje družine kot javne vrednote. Pri tem je treba pojma »slovenske družine in mladi pari« dejansko razumeti in obravnavati kot Slovence po narodnosti, ne kar državljane nasploh. V nasprotnem primeru bodo imeli Cigani-Romi, razni priseljeni muslimani in drugi neslovenci z državljanstvom RS še več otrok, to pa bomo z davki plačevali Slovenci po narodnosti.Drugi steber je politika vračanja izseljenih Slovencev in njihovih potomcev. Tretji steber je omejitev razvojne odvisnosti od nizko kvalificirane priseljenske delovne sile. Četrti steber je selektivna migracijska politika, ki upošteva izobrazbo, integracijsko sposobnost, jezikovno bližino in dolgoročni fiskalni učinek. Peti steber pa je resna politika integracije, ki ne sme temeljiti na iluziji, da formalna naturalizacija sama po sebi pomeni kulturno in narodno vključitev.Gre za to, da država Republika Slovenija nikakor ne sme izgubiti zavesti o tem, komu pripada njena ustavna, zgodovinska in kulturna kontinuiteta. Republika Slovenija ni nastala kot abstrakten trg delovne sile, temveč kot država slovenskega naroda. Če se slovensko narodno jedro demografsko krči, tega ne more nadomestiti nobena statistična rast prebivalstva. Brez pripadnikov slovenskega naroda, država Slovenija nima nobenega smisla, saj se potem lahko imenuje tudi Multipraktika ali Kozmopolitanija!Zato je bistveno vprašanje prihodnjih desetletij naslednje: ali bomo Republiko Slovenijo razumeli zgolj kot ozemlje z določenim številom prebivalcev ali kot državo Slovencev in njenih državljanov, ki pa ustavno temelji na trajni in neodtujljivi pravici slovenskega naroda do samoodločbe? Prva "izbira" pomeni, da zgolj zapolnimo prazna delovna mesta, hkrati pa tudi pomeni izrecno protislovensko politiko. Druga izbira sploh ni izbira, marveč nujno dejstvo, za njeno udejanjenje pa potrebujemo ciljno, narodno zavedno in dolgoročno demografsko politiko.Današnji podatki kažejo, da smo že globoko v prelomnem obdobju. Leta 2002 je bilo Slovencev po narodnosti 83,1 odstotka prebivalstva. Danes jih je po modelni oceni približno 70 odstotkov, verjetno še manj. Do leta 2035 jih bo ob sedanjih trendih še manj kot dve tretjini, do leta 2045 pa manj kot tri petine prebivalstva. To ni več samo demografska težava. To je strateško vprašanje obstoja Slovencev kot večinskega, državotvornega in zgodovinsko domorodnega naroda v svoji domovini Republiki Sloveniji.Pri tem ne gre zgolj za politično ali kulturno vprašanje, temveč tudi za ustavno vprašanje. Republike Slovenije namreč glede na njeno lastno ustavno izhodišče nimamo pravice razumeti zgolj kot nevtralnega ozemlja, administrativne enote ali države prebivalcev brez zgodovinskega nosilca. Preambula Ustave Republike Slovenije izrecno izhaja iz »temeljne in trajne pravice slovenskega naroda do samoodločbe«, 3. člen Ustave pa določa, da je Slovenija država vseh svojih državljank in državljanov, ki temelji na »trajni in neodtujljivi pravici slovenskega naroda do samoodločbe«.To pomeni dvoje. Prvič, Republika Slovenija je država Slovencv po narodnosti in ostalih državljanov, ki nimajo pravice delovati proti Slovencem in slovenskemu narodu. Sovražno delovanje državljanov RS proti Slovencem je nesprejemljivo in mora biti sankcionirano. Ni važno za katere državljane po narodnosti pri tem dejansko gre. Drugič, državnost Republike Slovenije ni nastala iz abstraktne volje poljubnega prebivalstva na nekem ozemlju, temveč iz zgodovinske, politične in ustavnopravne pravice slovenskega naroda do samoodločbe. Zato demografska politika, ki državo razume samo kot trg dela ali kot prostor administrativnega upravljanja prebivalstva, ni skladna z duhom ustavnega nastanka in ureditve Republike Slovenije.Nasprotno: iz ustavne zgradbe Republike Slovenije izhaja tudi dolžnost, da država skrbi za obstoj, razvoj in demografsko prihodnost slovenskega naroda kot tistega zgodovinskega subjekta, na katerega trajni in neodtujljivi pravici do samoodločbe temelji sama državnost Republike Slovenije.Zato bistveno vprašanje prihodnjih desetletij ni, ali bomo Slovenijo razumeli zgolj kot ozemlje z določenim številom prebivalcev ali kot državo vseh njenih državljanov, ki ustavno temelji na trajni in neodtujljivi pravici slovenskega naroda do samoodločbe. Prve možnosti dejansko sploh nimamo pravice izbrati. Takšno razumevanje bi pomenilo zanikanje ustavnega temelja Republike Slovenije, saj bi državo odrezalo od njenega zgodovinskega, narodnega in ustavnopravnega izvora.Republika Slovenija ni nastala kot poljubna administrativna tvorba, temveč kot uresjeditev temeljne in trajne pravice slovenskega naroda do samoodločbe. Zato politika, ki demografsko prihodnost Slovenije obravnava zgolj kot vprašanje zapolnjevanja trga dela, brez skrbi za obstoj in razvoj slovenskega naroda, ni samo politično zgrešena, temveč je v svojem bistvu protiustavna in usmerjena proti slovenskemu narodu kot državotvornemu subjektu Republike Slovenije.Slovenija kot država nima samo pravice, temveč dolžnost, da vodi takšno demografsko, družinsko, stanovanjsko, izobraževalno, jezikovno in priseljevalno politiko, ki zagotavlja dolgoročni obstoj slovenskega naroda kot večinskega, državotvornega in zgodovinsko domorodnega naroda v Republiki Sloveniji.Zato Republika Slovenija ne more in ne sme biti vodena kot zgolj prebivalstveni prostor ali trg delovne sile. Takšno ravnanje je v direktnem nasprotju z ustavnim temeljem in neposredno usmerjeno zoper slovenski narod, iz katerega samoodločbe je slovenska država sploh nastala. Pravzaprav je treba tovrstno politiko in delovanje jasno oceniti kot odkrito sovražno delovanje proti slovenskemu narodu in njegovi državi!21. veliki traven 2026Bojan Strašek

Wed, 27. Aug 2025 at 14:06

2250 ogledov

Varnostni svet ZN o genocidu nad Slovenci v Republiki Avstriji
V preteklih dnevih sta bili uradno podani dve zahtevi naj predstavniki Republike Slovenije skličejo Varnostni svet ZN zaradi rodomora nad koroškimi in štajerskimi Slovenci v Republiki Avstriji.Stranka Gibanje Zedinjena Slovenija (ZSi), nas je obvestila o uradni pobudi, s pozivom pristojnim organom in predstavnikom Republike Slovenije, da nemudoma sprožijo postopek internacionalizacije zgodovinskega in še trajajočega rodomora/genocida nad slovenskim domorodnim prebivalstvom na Koroškem in Štajerskem v Republiki Avstriji.Pobuda neparlamentarne politične stranke ZSi temelji na dokazljivih zgodovinskih, pravnih in demografskih dejstvih in na določbah Ustave RS ter pozivu k mednarodnemu odzivu v skladu s Konvencijo o preprečevanju in kaznovanju genocida (OZN, 1948) ter načeli zaščite domorodnih ljudstev sprejetimi v OZN.Zahteva je bila poslana Vladi Republike Slovenije – predsedniku Robertu Golobu, predsednici Republike Slovenije – Nataši Pirc Musar, predsednici Državnega zbora Republike Slovenije – Urški Klakočar Zupančič, predsedniku Državnega sveta Republike Slovenije – Marku Lotriču, predsedniku Ustavnega sodišča Republike Slovenije – Roku Čeferinu, predsedniku Vrhovnega sodišča Republike Slovenije – Miodragu Đorđeviću, Zunanjemu ministrstvu Republike Slovenije – ministrici Tanji Fajon, Stalnemu predstavništvu pri OZN v New Yorku – veleposlaniku Samuelu Žbogarju, Stalnemu predstavništvu Republike Slovenije pri Uradu ZN in drugih mednarodnih organizacijah v Ženevi, predsednikom vseh parlamentarnih strank v Državnem zboru Republike Slovenije in predsednikom vseh poslanskih skupin v Državnem zboru Republike Slovenije.Obvestilo o zahtevi je bilo poslano Veleposlaništvu Ruske Federacije v Republiki Sloveniji, Veleposlaništvu Združenih Držav Amerike v Republiki Sloveniji, Varnostnemu svetu Združenih narodov in Veleposlaništvu Države Izrael na Dunaju.Podobno pobudo so nedavno podali tudi členi in predstavniki Domorodne Skupnosti Zedinjenih Slovenskih Dežel (DSZSD).Obe organizaciji, ki sta na pristojne organe naslovili pobudo, sta v svojih zahtevah navedli celo vrsto dejstev, ki dokazujejo očiten in več kot stoletje trajajoč rodomor/genocid nad slovenskimi domorodci na Koroškem in Štajerskem v Republiki Avstriji:»V začetku 20. stoletja so koroški Slovenci predstavljali približno tretjino celotnega prebivalstva Koroške. Tekom 20. stoletja je število Slovencev stalno upadalo, tako da danes po uradnem popisu predstavljajo le še približno 2,3 % celotnega prebivalstva.V obdobju spremljanja števila Slovencev od leta 1911 do leta 2001 je število koroških Slovencev padlo za več kot 90 %, s 137.000 na borih 13.109. Tradicionalne nemške kärtnerske brambovske organizacije trdijo, da znaša število Korošcev, ki se sami izrekajo za Slovence, zgolj še med 2.000 in 5.000. (vir: https://sl.wikipedia.org/wiki/Koro%C5%A1ki_Slovenci [dostop 30. 07. 2025])Republika Avstrija ne spoštuje 7. člena ADP (Sporazum o ponovni vzpostavitvi samostojne in demokratične Avstrije), ki določa pravico do uporabe slovenskega jezika na uradih, sodiščih in v javnosti, šolstva, postavitve slovenskih krajevnih tabel itd., s tem pa načrtno izvaja genocidno politiko nad tamkajšnjimi Slovenci. Tako so tudi načrtno neupoštevani temelji obstoja Republike Avstrije, v kateri spet dvigajo glave pripadniki nacistične ideologije, kar je po ADP prepovedano. V nasprotju z določbami ADP, avstrijska politika načrtno izvaja politični pritisk, jezikovno in kulturno asimilacijo in v zadnji fazi popolno uničenje ter izbris slovenske narodne skupnosti na Koroškem in Štajerskem.«protislovenska mazaška akcija in uničena krajevna tabla Univerza v CelovcuZato Gibanje Zedinjena Slovenija (ZSi), katerega predsednik je Andrej Šiško, uradno postavlja pod vprašaj upravičenost obstoja Republike Avstrije, ki načrtno krši določbe Sporazuma o ponovni vzpostavitvi samostojne in demokratične Avstrije. Ta sporazum je namreč dejanski temelj obstoja Republike Avstrije.Tako v Gibanju Zedinjena Slovenija (ZSi), kot tudi v Domorodni Skupnosti Zedinjenih Slovenskih Dežel (DSZSD) so prepričani, da predstavljeni dokazi in demografski podatki jasno potrjujejo, da so koroški in štajerski Slovenci skozi 20. stoletje doživljali načrtni genocid/rodomor, s tem pa se soočajo tudi danes.»Gre za sistematično kulturno in jezikovno asimilacijo, državno zanemarjanje manjšinskih pravic, posledično pa za izbris Slovencev iz javnega in zasebnega prostora.Med leti 1942 in 1945 so bili številni koroški Slovenci deportirani – prisilno izseljeni in poslani v koncentracijska taborišča, številni pa so bili tudi pobiti – ustreljeni kot talci, obešeni itd. Prav tako so mnoge mobilizirali v nemško vojsko in so se bili prisiljeni boriti za nemške interese. Nemci so nameravali izseliti celotno slovensko narodno skupnost na Koroškem in so v ta namen že pripravili posebna taborišča z imeni kroških krajev. Do izselitve ni prišlo samo zaradi hudega poraza nemške vojske pri Stalingradu leta 1943.«Po mnenju ZSi in DSZSD gre v primeru koroških in štajerskih Slovencev za genocid, ki ga označuje namerno uničevanje jezika, kulture in identitete skupnosti brez fizičnega iztrebljenja ali eksterminacije.Obe organizaciji opozarjata na dejstvo, da so avstrijske oblasti načrtno ustvarile pogoje, ki vodijo v popolno uničenje koroških in štajerskih Slovencev. Gre dejansko za sistematično asimilacijo, za zatiranje jezika v šolah in javnosti, za ignoriranje določb v ADP, tudi o slovenskih krajevnih tablah, za načrtno odvračanje ljudi od identifikacije kot Slovenci, za popisne manipulacije in politični pritiske, za zanikanje manjšinskih pravic, za vzpostavljanje razmer strahu pred samoopredelitvijo, in tudi za organizirano policijsko nasilje.Protest koroških Slovencev zaradi avstrijskega policijskega nasilja»Tudi, če posledica tovrstnega početja ni fizična smrt, ampak izbris identitete in obstoja slovenske narodne skupnosti, to prav tako pomeni genocid ali rodomor.Ključna je namera (mens rea). Če država ali oblast zavestno dopušča ali spodbuja razkroj narodovega obstoja, je to dejansko genocidna praksa. V primeru koroških in štajerskih Slovencev – čeprav ni bilo uporabljeno direktno fizično uničenje, – je učinek dejanskega izbrisa identitete v praksi izjemno učinkovit in uničujoč, poleg tega pa tudi sofisticiran ali prefinjen. Proti tovrstnemu rodomoru ali genocidu se je še težje braniti.Končna posledica je enaka: slovenska narodna skupnost skoraj ne obstaja več – ne zaradi biološke smrti, ampak zaradi izgube jezika, imena, identitete.«Letak, v katerem so Nemci leta 1920 načrtno lagali Slovencem, da jim bodo "zdaj in vseh bodočih časih" zagotovljene jezikovne in narodne posebnosti. Od javno razglašenih obljub Koroškega deželnega zbora z dne 28. 9. 1920, so ostale le velike laži in zgolj še 2,3 % Slovencev ...Zaradi načrtnih zgoraj opisanih dejanj je, glede na podatke iz uradnih popisov, množično izginilo kar 90 % Koroški Slovencev. To se ni zgodilo zaradi naravnih procesov, marveč zaradi sistematičnih, namernih politik asimilacije in načrtnega uničenja, z drugo besedo – zaradi genocida/rodomora! Enako velja za Slovence v avstrijski deželi Steiermark, ki jo obe organizaciji pobudnici strogo razlikujeta od slovenske Dežele Štajerske.»Na podlagi uradnih podatkov o drastičnem upadu števila pripadnikov slovenske skupnosti, izjav o institucionalnem zanemarjanju te skupnosti, prikritih ali odkritih sovražnih praks do slovenske skupnosti na Koroškem in Štajerskem na severni strani Karavank, in posledic (razkroja skupine kot narodne skupnosti)«, so v Gibanju Zedinjena Slovenija prepričani, »da gre v primeru koroških Slovencev za oblike genocida ali rodomora v skladu z 2. členom Konvencije ZN – z uporabo sredstev, ki so in še vedno vodijo v razpad in popolno uničenje ter izginotje slovenske narodne skupnosti«.nemški protislovenski protestniki z napisi: Die Windischen sind keine Slowenen! (Vindi niso Slovenci!) in Wir halten die Grenze an den Karawanken, als treue Kärntner (Mejo držimo na Karavankah, kot zvesti Kärntnerji). Obrazložitev zapisa Kärntnerji - to niso in ne morejo biti Korošci, saj Slovencev sploh ne priznavajo, zato jih ne moremo prevesti v slovenščino!Slovensko javnost opozarjajo na dejstvo, da se Vlada RS, Zunanje ministrstvo RS, Stalno predstavništvo pri OZN v New Yorku ter slovenska diplomacija »v zadnjem času ukvarjajo predvsem s problematiko, ki se neposredno ne tiče slovenskega naroda in države«.Po drugi strani za rešitev konkretnih težav slovenske narodne skupnosti na severni strani Karavank, ti isti državni organi ne naredijo ničesar, čeprav so to njihove obveznosti glede na določbe Ustave RS.Nesprejemljivo je, da ima »slovenska« uradna politika prioriteto v »reševanju« težav na Bližnjem vzhodu in se dnevno ukvarja ter prejudicira vprašanje domnevnega genocida nad Arabci v Izraelu. Obenem pa izvajanje genocida nad lastnimi rojaki pušča povsem vnemar, kot da se nas to ne tiče.Gibanje Zedinjena Slovenija je v svoji zahtevi in obvestilu tudi navedlo uradne podatke Palestinskega centralnega statističnega urada za območje Gush katif oz. Gaze pod palestinsko civilno upravo. (vir: Palestinski centralni statistični urad, Država Palestina. Pridobljeno 1. januarja 2024)Leta 2012 je na območju Gush katif/Gaza živelo 1.644.293 Arabcev, leta 2017 1.943.398, leta 2021 2.106.745, sredi leta 2023 pa že 2.226.544 Arabcev. Prebivalstvo Arabcev na območju Gush katif oz. Gaze, se je od leta 2012 do srede leta 2023 – v dobrih 11. letih – povečalo za približno 35,41 %, oziroma za 582.251 ljudi.Na primeru koroških Slovencev imamo torej zmanjšanje števila prebivalcev v okrog 100. letih za več kot 90 %, na primeru Arabcev v Gazi pa povečanje za 35,41 % v samo 11. letih! Takšna rast prebivalstva nikakor ni združljiva s splošno opredelitvijo genocida kot sistematičnega uničevanja celote ali dela populacije. To namreč predstavlja ključni element rodomora ali genocida. V primeru slovenske skupnosti na Koroškem in Štajerskem uradni podatki kažejo jasen namen, v primeru Arabcev v Izraelu pa nikakor, saj sicer rast prebivalstva ne bi bila mogoča. Očitno se arabsko prebivalstvo v Gazi kljub humanitarnim krizam in konfliktom ne zmanjšuje, marveč se vseskozi povečuje in to precej bolj kot splošna populacija v svetovnem merilu!»Nesprejemljivo je, da se slovenska Vlada in diplomacija posvečata dogajanju na Bližnjem vzhodu, pri čemer javno zagovarjata povsem neutemeljene in nedokazane trditve, obenem pa ignorirata genocidno dogajanje pred lastnimi vrati in nad lastnim narodom.«nasilno nemško uničevanje slovenskih napisov na krajevnih tablah - Ortstafel-SturmZedinjena Slovenija (ZSi) je svojo zahtevo za takojšnje ukrepanje Republike Slovenije v Varnostnem svetu ZN končala z naslednjimi besedami:»Nujno je, da Republika Slovenija kot članica Varnostnega sveta OZN takoj skliče izredno zasedanje Varnostnega sveta in na njem internacionalizira vprašanje genocida ali rodomora nad koroškimi in štajerskimi Slovenci v skladu z Ustavo RS. Ignoriranje te legitimne in legalne pobude s strani pristojnih organov, bomo razumeli kot veleizdajo slovenske države in interesov slovenskega naroda ter rušenje ustavne ureditve Republike Slovenije, česar naš narod in zgodovina ne bosta odpustila!Sprašujemo se, ali bodo utemeljena dejstva, podatki in analiza morebiti imela kakšen vpliv na pristojne državne organe v Republiki Sloveniji, ali pa bo upravičen poziv spet naletel na gluha ušesa in karavane bodo šle naprej …Morda pa bo spet potrebna kakšna konkretna provokacija, podobna »projektu Štajerska varda«?Bojan Strašek, 27. veliki srpan 2025

Sun, 8. Jun 2025 at 09:17

2260 ogledov

Ali ZDA Slovenije ne štejejo med zaveznice?
Predsednica Republike Slovenije Nataša Pirc Muzar, predsednik Vlade RS Robart Golob in zpunanja ministrica Tanja Fajon, se očitno boljše počutijo v družbi afriškega Benina, kot Francije ali Madžarske …Novinarka TV Slovenija Petra Marc je za petkov večerni Dnevnik na TV Slovenija (6. 6. 2025) izpostavila domnevna dvojna merila ZDA, ki so svoje sankcije uvedle zgolj proti dvema sodnicama iz majhnih držav – zoper sodnico Beti Hohler iz Slovenije in sodnico Reine Alapini-Gansou iz afriškega Benina, ne pa tudi zoper predsednika senata sodišča, ki je odločal v tej zadevi – zoper sodnika Nicolasa Guilloua iz Francije. Podobno je v večernih Odmevih, prav tako na TV Slovenija istega večera trdila tudi prof. dr. Maša Kovič Dine z ljubljanske Pravne fakultete. Tudi po njeni trditvi, bi naj bila odločitev senata sodišča soglasna 3 : 0.sodnica MKS Beti HohlerPo naših virih pa je predsednik senata, sodnik Nicolas Guillou iz Francije, v nasprotju s sankcioniranima sodnicama, glasoval PROTI izdaji nalogov za aretacijo. Glasovanje senata bi naj torej bilo 2 : 1. To potrjuje več mednarodnih virov, med katerimi so npr. Le Monde, Haaretz in Reuters. Trditev je podprta tudi z analizo posebne izdaje European Journal of International Law, rožnika 2025.Glede na opis in povzetke iz medijskih virov ter pravnih analiz, je sodnik Nicolas Guillou v svojem mnenju izrazil dvom glede pravne zrelosti dokaznega gradiva, ki ga je predložil tožilec Khan. Sodnik Guillou naj bi trdil, da obstaja premalo konkretnih dokazov, ki bi utemeljevali osebno odgovornost Netanjahuja in Gallanta za elemente zločinov, kot jih zahteva Rimski statut. Meni tudi, da tožilec ni v zadostni meri izkazal, da so bila dejanja del širšega načrta ali politike.“Zaskrbljen sem nad pomanjkanjem nedvoumne povezave med vojaškimi operacijami in predvideno odgovornostjo vrhovnega političnega vodstva,” pravi Guillou. (povzeto po odlomkih iz pravnih analiz dokumenta).Glede na navedeno, sodnik Nicolas Guillou iz Francije torej ni bil sankcioniran zato, ker je glasoval proti izdaji nalogov. Poročanje TV Slovenija o dvojnih merilih ZDA, ki naj bi uvedle sankcije zgolj proti majhnim državam, potemtakem ne drži. Sankcije ZDA so bile potemtakem selektivne in namenjene le tistim, ki so aktivno podprli dejanje, katerega ZDA razglašajo za "nelegitimnega".Francija je ameriška zaveznica in stalna članica Varnostnega sveta ZN. ZDA pa se običajno in pogosto izogibajo sankcioniranju državljanov njihovih tesnih zaveznic, razen če je to nujno. Francija je tudi zavezniška država ZDA v okviru vojaškega pakta NATO, zato sankcioniranje francoskega sodnika, ki se je uprl izdaji naloga, ni bilo politično smiselno. Kar se tiče Benina, teh zadržkov seveda ni.Kaj pa Slovenija? Mar Slovenija ni zavezniška država ZDA v okviru NATA? Očitno ne, ali pa so ZDA doumele – kljub dejstvu, ali pa morda prav zato, ker je njihova prva dama Slovenka – da sedanja slovenska politična oblast zgolj izrablja svoje članstvo v NATO, dejansko pa se obnaša, kot zaveznica nekoga drugega …Predsednica Republike Slovenije Nataša Pirc Musar, je v svojem odzivu na ameriške sankcije pravilno dojela le to, »da takšno ravnanje ne bo pripeljalo nikamor.« To v prvi vrsti velja prav za njo samo in za ostale pripadnike trenutne slovenske oblasti ...Predsednica Republike Slovenije Nataša Pirc MusarUradna izjava državnega sekretarja ZDA Marca Rubia z dne 5. rožnika/junija 2025 se glasi: »ZDA ne bodo dovolile, da bi Mednarodno kazensko sodišče zlorabljalo svoje pristojnosti za politične cilje proti demokratičnim zaveznikom, kot je Izrael.« Slovenija se načelnim stališčem ZDA ne more zoperstavljati, saj za to nima nobenega resnega orodja. Pa tudi smiselno to dejansko ni. Lahko pa bomo nazadnje vsi Slovenci deležni posledic nerazumnega ravnanja naših samovšečnih oblastnikov, ki se na mednarodnem prizorišču obnašajo kot slon med porcelanom.državni sekretar ZDA Marco RubioMednarodno kazensko sodišče (MKS) je bilo ustanovljeno z Rimskim statutom – mednarodno pogodbo, sprejeto 17. malega srpana 1998 v Rimu in je uradno začelo delovati 1. malega srpana 2002.Več v svetovnem merilu pomembnih držav, med katerimi je tudi veliko jedrskih velesil, ni ratificiralo Rimskega statuta in ne priznavajo MKS. Med njimi so ZDA, Rusija, Kitajska, Indija, Izrael, Turčija, Iran, Saudska Arabija, Pakistan, Indonezija, Egipt, in druge. Iz tega sporazuma pa je izstopila tudi naša soseda Madžarska, članica EU.Navedene države ne priznavajo Mednarodnega kazenskega sodišča zaradi:- skrbi glede suverenosti – bojazen, da bi sodišče lahko sodilo njihovim državljanom brez njihovega soglasja;- vojaških razlogov – države z velikim vojaškim vplivom (npr. ZDA, Rusija, Kitajska, Izrael) želijo preprečiti pregon svojih vojakov ali voditeljev;- političnih razlogov – trdijo, da je MKS pristranski ali da deluje z dvojno moralo.Ker je bilo Mednarodno kazensko sodišče v Haagu, ustanovljeno s političnim namenom in je v glavnem obravnavalo poražence v različnih vojnah, je dejansko nemogoče, da bi bilo neodvisno in samostojno. Sploh pa ne moremo pričakovati, da ne bi upoštevalo političnih navodil svojih ustanoviteljev.Pravo vprašanje je torej, ali sme neko sodišče, četudi se samo imenuje mednarodno, dejansko soditi tistim, ki tega sodišča sploh ne priznavajo in ga imajo za politično pristranskega? Kot kaže sme, vendar samo tistim, ki to dopustijo, to pa so običajno poraženci.Popolnoma drugače je v primeru, ko gre za močne države, ki nekaj dajo na lastno suverenost in neodvisnost ter ne pustijo, da bi o njihovih državljanih odločale neke druge države oz. sodišče, ki ga ne priznavajo. Isto Mednarodno kazensko sodišče je namreč že 17. sušca/marca 2023 – pred več kot dvema letoma – tudi izdalo nalog za prijetje ruskega predsednika Vladimirja Putina zaradi dogajanja v Ukrajini. Pa se do danes ni zgodilo nič! Nič drugače ne bi bilo niti v primeru Kitajske, Indije, Turčije, Irana in še katere druge države. Kakšno vlogo torej dejansko ima Mednarodno kazensko sodišče v Haagu? Obsoditi nekoga, ki ga dejansko ni sposobno sankcionirati? Mar ni to potem res zgolj politično sodišče? Brez kakršnekoli realne moči?Nas pa seveda zanima predvsem Slovenija. Slovenska sodnica Beti Hohler je bila 25. vinotoka/oktobra 2024 imenovana v tričlanski senat Mednarodnega kazenskega sodišča v Haagu. Pravzaprav je v tem senatu nadomestila romunsko sodnico Julio Motoc. Ta se je iz senata uradno umaknila iz zdravstvenih razlogov. A neuradni viri trdijo, da naj bi se iz senata MKS umaknila, ker ni želela sprejeti ponujene podkupnine, in ni želela glasovati za izdajo nalogov za aretacijo izraelskega premierja Benjamina Netanjahuja in nekdanjega obrambnega ministra Yoava Gallanta.Ne moremo povsem potrditi, pa tudi zanikati ne moremo suma, da je bila v ozadju odstopa romunske sodnice Soroševa agenda Novega svetovnega reda. Sodnici Juliji Motov naj bi bila ponujena odkupnina, če bo glasovala za izdajo nalogov za aretacijo, vendar tega ni storila, zato je uradno odstopila zaradi zdravstvenih razlogov.Ključni datumi, ki so preverljivi, vsekakor kažejo na določena neizpodbitna dejstva:1. Če bi romunska sodnica Julia Motoc glasovala proti izdaji nalogov za aretacijo Netanjahuja in Gallanta, ob upoštevanju, da je tudi francoski sodnik glasoval proti, nalog sploh ne bi bil izdan.2. Slovenska sodnica Beti Hohler je očitno glasovala za izdajo nalogov za aretacijo, s tem pa je prišlo do večinske odločitve, saj je tudi sodnica iz Benina glasovala za.3. ZDA so sankcije uvedle z izvršnim ukazom predsednika Trumpa že svečana/februarja 2025.4. Ameriški državni sekretar Marco Rubio je sankcije ZDA utemeljil šele dne 5. 6. 2025 in jih obrazložil s trditvijo, da MKS izvaja "nelegitimna in neutemeljena dejanja" proti ZDA in njenim zaveznikom. Očitno se je v obdobju med svečanom 2025 in rožnikom 2025 nekaj dogajalo v zakulisju. Kaj natančno, žal ne bomo izvedeli. Vsekakor je minilo več kot tri mesece od dne, ko je predsednik Trump izdal izvršni ukaz o sankcijah in dnem, ko so bile te razglašene.V prvi vrsti nas zanima, ali je res kaj na tem, da naj bi slovenska sodnica Beti Hohler za to, da je prispevala svoj glas za izdajo nalogov za aretacijo, dejansko prejela podkupnino s strani Soroševih krogov?Zanimivo je, da je že v petek, 6. 6. 2025 to vprašanje najvišjim slovenskim državnim predstavnikom javno postavil general Poveljstva Slovenske varde Ivan Bolfek, ki je hkrati tudi zahteval, da se do razjasnitve primera sodnico suspendira in odpokliče iz Haaga. Do danes ni bil podan noben konkreten odgovora na to vprašanje od nikogar izmed najvišjih predstavnikov Republike Slovenije. Dva izmed njih, predsednica Nataša Pirc Musar in predsednik Vlade RS sta zgolj dejala, da podpirata sodnico Beti Hohler in MKS v Haagu in da ji bo Slovenija še naprej pomagala.General Bolfek je zahteval odgovor na še več vprašanj: »Kdo načrtno vpleta Republiko Slovenijo in posledično celo slovenski narod v izrazito protinarodno in protidržavno ravnanje ter v odkrit konflikt s kar tremi svetovnimi velesilami ZDA, Izraelom in Rusijo?Kdo je Slovenijo potisnil v velikansko godljo, v kateri se je sodnica Beti Hohler, delegirana iz Republike Slovenije, vnaprej postavila na stran proti zaveznikom? Kdo je za to poleg nje same dejansko še odgovoren?«Dejstvo je, da se je Slovenija po zaslugi sodnice Beti Hohler znašla v družbi afriške države Benin, ne pa članice EU in zaveznice Francije. Kot kaže, se trenutni oblastniki v Sloveniji ne zavedajo svojega početja in jim niso jasne osnove zunanje politike, kaj šele geostrategija. Tudi oni se očitno bolje počutijo v družbi Benina, kot pa Francije. In ja, odgovorni najvišji predstavniki Republike Slovenije so res dolžni odgovoriti na vsa postavljena vprašanja slovenskemu narodu in državljanom te države.Val Krajnc, 8. rožnika 2025

Sat, 29. Mar 2025 at 11:31

3189 ogledov

Izšla je knjiga Izkrivljena preteklost Slovencev
Knjiga Izkrivljena preteklost Slovencev, ni običajna zgodovinska knjiga, temveč knjiga o slovenskem zgodovinopisju, bolje rečeno o zmotah, lažeh, ponarejanjih in zavajanjih zgodovine Slovencev.Razmere v kakršnih se je znašlo slovensko zgodovinopisje po osamosvojitvi leta 1991 so neverjetne in dobesedno porazne. Na slovensko zgodovinopisje so že v 19. stoletju močno vplivale razmere, ki so vladale v tedanji državi Avstro-Ogrski, v kateri je prevladovala nemška nacionalna zgodovinska šola. Po razpadu A-O in nastanku Kraljestva SHS, zatem pa še Kraljevine Jugoslavije leta 1929, je bilo zgodovinopisje pod novim vplivom velesrbstva in t. i. »trojedinega jugoslovanskega naroda«.Tudi po nastanku Socialistične federativne republike Jugoslavije po 2. svetovni vojni, je tedanja država pomembno vplivala na zgodovinopisje. V ospredje je postavljala zlasti ideološka vprašanja proletariata in revolucije, narodna vprašanja in posledično tudi narodna zgodovina pa so bila postavljena v ozadje.Po »osamosvojitvi« leta 1991 bi v Republiki Sloveniji pričakovali spremembe tudi v zgodovinopisju. Ne samo spremembe glede polpretekle zgodovine, marveč tudi in predvsem spremembe, ki se tičejo temeljev slovenstva in procesa oblikovanja ter nastanka naroda (etnogeneze) Slovencev.Pričakovali bi, da bo zgodovinopisje vsaj usklajeno z Ustavo Republike Slovenije, ne pa v direktnem nasprotju z njo. Čeprav je v Preambuli Ustave RS jasno zapisano, da smo Slovenci Republiko Slovenijo ustvarili po »več stoletnem boju za narodno osvoboditev«, v katerem smo tudi »izoblikovali svojo narodno samobitnost in uveljavili svojo državnost«, nas uradno slovensko zgodovinopisje uči ravno nasprotno od tega.Slovenci naj bi bili eden izmed najmlajših narodov v Evropi, ki naj bi nastal iz Slovanov šele okrog sredine 19. stoletja. Posledično naj bi sodili med nezgodovinske narode v nasprotju z zgodovinskimi, ki so imeli svoje države že pred 19. stoletjem. Dejansko pa smo Slovenci za Slovane prvič slišali šele leta 1813.Vse to profesorji in doktorji zgodovine, jezikoslovja, etnologije, antropologije in arheologije v Sloveniji zelo dobro vedo, pa kljub temu vztrajno uporabljajo nesprejemljivi anahronistični besednjak. Voditelji izrazito protislovenskega podajanja zgodovinopisja – enako pa velja za ostale naštete véde – so za svoje protinarodno in protidržavno početje nagrajeni z najvišjimi položaji v Slovenski akademiji znanosti in umetnosti – SAZU. Za več kot očitno izdajo jih plačujemo vsi davkoplačevalci, oni pa načrtno ustvarjajo nove magistre, doktorje in profesorje ter »znanstvene projekte«, ki podpirajo njihovo delovanje in z njimi tulijo v isti rog.Tiste, ki si drznejo ravnati drugače, kaznujejo na njihovi profesionalni poti in jim onemogočajo napredovanja. Ne gre zgolj za negativno kadrovsko selekcijo, marveč za načrtne napade na prave znanstvenike, ki se zavedajo odgovornosti pri svojem delu. Posledice tovrstnega protislovenskega početja so porazne. Sedanji rodovi mladih Slovencev so povsem napačno vzgojeni in odraščajo v zmotnem prepričanju o svojih prednikih. To ima v današnjem globaliziranem svetu strašansko negativne učinke. Ključne krivce za vse to boste brez težav našli v pričujoči knjigi.naslovnica knjige Andrej Šiško - Izkrivljena preteklost SlovencevNjen namen je opozoriti na številne zmotne predstave o naših prednikih, hkrati pa prebuditi tiste zdrave sile v slovenskem narodu, ki se kljub vsemu zavedajo lastnih korenin in pomena zdravega odnosa do svoje zgodovine.Prvi dve poglavji v knjigi imata naslov Današnji rodovi Slovencev so indoktrinirani s Slovani in Današnji rodovi so indoktrinirani z neobstojem Slovencev pred letom 1848.V slovenskih šolah že nekaj rodov učijo – beri indoktrinirajo ali načrtno prepričujejo sledeče: Naši predniki so bili Slovani, ki so se v Srednji Evropi pojavili v 6. stoletju. V nekaj desetletjih so zasedli obsežno področje od Vzhodnih Alp na zahodu, do Urala na vzhodu in od Črnega morja, Egejskega morja, Jonskega morja in Jadranskega morja na jugu, do Severnega morja /Venetskega morja, Belega jezera ter Ledenega morja na severu.Večino tega ozemlja, razen nekaterih t. i. obrobnih delov, Slovani naseljujejo še danes, in so razdeljeni na več različnih posebnih narodov. Te delimo na Vzhodne Slovane, Zahodne Slovane in na Južne Slovane.Ker so nas tako učili v šolah, velika večina niti pomisli ne, da to ne bi bilo res. Še manj, da sta tako ime Slovani, kot tudi zgornja delitev Slovanov nastali komaj v 19. stoletju. Je nekdo, ki je umetno nastal oziroma bil ustvarjen komaj v 19. stoletju, res naš prednik? Marsikdo ima namreč družinski rodovnik ali rodoslovno drevo, ki sega v 18., 17., 16. in v še starejša stoletja. So bili potemtakem naši predniki najprej nekaj drugega, v 19. stoletju pa so postali Slovani? Zakaj pravzaprav in kako je to sploh mogoče?Kaj bi večina kritičnih mislecev dejala, če bi vedela, da njihovi predniki dejansko niso slišali za Slovane vse do leta 1813? Šele tedaj je bilo namreč v slovenščini prvič zapisano, s tem pa tudi uporabljeno ime Slovani. To je znanstvena ugotovitev Inštituta za slovenski jezik Frana Ramovša pri ZRC SAZU. In tedaj, ko je bilo ime Slovani prvič zapisano, je pomenilo enako kot ime Slovenci.Kako je to mogoče? Saj so nas vendarle učili, da so bili naši predniki Slovani, o njih pa je govora že okrog leta 550, ko sta svoji deli napisala Jordanes in Prokopij. Da bi Slovenci prvič slišali zanje šele leta 1813? To je ja nemogoče! Če bi to bilo res, potem Slovani sploh ne morejo biti naši predniki! Nekaj tu ne more biti prav, niti res. In vendarle je to res!To je tudi temeljni razlog za nastanek knjige Izkrivljena preteklost Slovencev.Predstavljena indoktrinacija se s tem, ko so nas prepričevali in učili, da so naši davni predniki Slovani, še ni zaključila. Ima svoje še bolj čudno nadaljevanje o zelo poznem nastanku Slovencev, ki naj bi se med zadnjimi oblikovali iz Slovanov in postali narod šele v 19. stoletju.Četudi obstaja cela vrsta dokazov, tiskanih vsaj od leta 1550 naprej, ko je Primož Trubar nagovoril »lube Slovence«, da temu ni tako, po mnenju nekaterih »znanstvenikov«, tedanjih Slovencev ne bi smeli mešati in enačiti s sedanjimi Slovenci. Ti naj bi bili nekaj povsem drugega.Sedanji rodovi Slovencev smo najmanj od osamosvojitve leta 1991 deležni načrtnega zavajanja o neobstoju našega naroda pred letom 1848. Ime Slovenci in hkrati pojem slovenski narod naj bi po tej zavajajoči razlagi nastala šele okrog leta 1848, ko je v Evropi prišlo do znane pomladi narodov. Šele ta pomlad naj bi prinesla nov pojem slovenski narod, hkrati z njim pa tudi Slovence. To nikakor ni res! Gre dejansko za neposreden napad na slovenski narod in na slovenske domorodce. Avtor knjige, ki je tudi aktivni člen Domorodne Skupnosti Zedinjenih Slovenskih Dežel – DSZSD, trdi, da gre tudi za odkrit napad na to skupnost.Knjigo nadaljuje sklop z naslovom O Krajncih in Slovencih, v katerem so poglavja Hervatske trditve o Krajncih in Slovencih, Izpisi zapisov o Krajncih in Slovencih v latinščini pred letom 1550 in Izpisi zapisov o Krajncih in Slovencih oziroma krajnskem ali slovenskem jeziku v slovenščini od leta 1550 do leta 1848. Viri jasno dokazujejo, da so bili Krajnci le del Slovencev in so vedno govorili ter pisali slovenski jezik, čeprav so ga nekaj desetletij obenem imenovali tudi krajnski jezik.znak Triglav iz 1. tisočletja našega štetjaNaslednji sklop nosi naslov Kdaj so se v zgodovinskih virih dejansko pojavili Sloveni (Sclaveni, Sclavi, Sclabenoj, Sthlavenoi)? Vanj so razvrščena poglavja Pomen imena Sloveni, Imena Slovan, Slovani, Slovanka, Slovanke, Sprememba imena Sloveni v Slovani, Slavjani in Slaveni, Sprememba imena Sloveni/Slovenci v Slovani pri Slovencih, Kdo je imel in ima še danes neposredno korist od novo iznajdenih imen in pojmov Slovani, Slaveni in Slavjani? ter Dopolnjevanje »teorije o Slovanih« in »Vindišarske teorije«.Sloveni so se pod domačim imenom – avtonimom v zgodovinskih virih dejansko pojavili v 4. in 5. stoletju. Iz tistega obdobja že imamo zanesljive podatke o njih. Sveti Martin iz Toursa je v prvi polovici 4. stoletja omenjal Slovene (Sclavi) v Panoniji, kjer je bil rojen tudi sam.Pseudo Kesarij, vir iz konca 4. ali začetka 5. stoletja, je nedvoumno imenoval Slovene (Sklavenoi), in zapisal, da so tedaj prebivali ob Podonavcih ali Fisonitih, na levem bregu reke Donave.Armenec Mojzes Horenski (Moises Chorenatsi) je pred letom 482 omenjal 25. rodov Slovenov v Trakiji, obenem pa tudi, da so se tja priselili Bulgaro-Vendi, kar je možno razumeti kot Volgaro-Slovene oziroma Slovene, ki so se tja preselili iz območja ob reki Volgi.Jordanes je Slovene omenjal že v 4. stoletju. Svoje delo naj bi pisal okoli leta 550, a je v njem priznaval slovensko pleme pod imenom Vinidov, Venedov, Venetov, ki jih je med letoma 332 — 350, v okrutni vojni preganjal in premagal gotski kralj Ermanarik (Hermanarik). Od vojne cesarja Voluzijana s starimi Venedi in njihovimi spremljevalci, do bitk Slovenov z Goti vladajočega Ermanarika, je minilo le kakšnih sto let.Tudi Prokopij Cezarejski, ki je svoje delo napisal sredi 6. stoletja, je Slovene omenjal že v 5. stoletju. Njegova pripoved o vrnitvi Herulov na Dansko in v Skandinavijo leta 495, namreč jasno kaže, da je bilo območje poznejših dežel Češka in Moravska ter vzhodnih delov Germanije ob Visli proti Labi in Zali, že pred koncem 5. stoletja naseljeno s Sloveni.V sklopu imenovanem Oris Slovenske domorodne ali staroselske teorije so predstavljeni zgodovinski viri in letopisi o Slovenih in njihovi pradomovini. Predstavljenih je 19 kronik ali letopisov oziroma spisov, katerih avtorji so Izraelec, Benečana, Danec, Rusi, Poljaki in Čehi. Ključnega pomena je ponavljajoča se trditev večine letopisov, da je bila domovina vseh Slovenov Panonija, od koder so se selili na sever, vzhod in jug.V nadaljevanju knjige je pojasnjena uvedba imena Sveto rimsko cesarstvo nemškega naroda. Dodatek nemškega naroda je nastal šele v obdobju papeža Pija II. in cesarja Friderika III. v drugi polovici 15. stoletja. Zato ga je povsem nesprejemljivo prestavljati več stoletij v preteklost, kot lahko zasledimo tudi v nekaterih slovenskih učbenikih zgodovine. Zanimiv je tudi seznam ponarejenih in spremenjenih ter prirejenih primarnih zgodovinskih virov o prebivalcih naših dežel, v katerega je uvrščenih 10 svetovno znanih avtorjev in njihovih del.Knjiga vsekakor prinaša strnjeno obliko izjemno zanimivih pomembnih virov in trditev, ki so v direktnem nasprotju s tem, kar nas že desetletja učijo v slovenskih šolah. Zato jo toplo priporočamo dijakom in študentom, posebej tistim, ki radi debatirajo z učitelji in jim postavljajo tudi provokativna vprašanja. V pričujoči knjigi jih boste našli na desetine!29. sušec 2025, Samo Korošec

Sat, 8. Feb 2025 at 16:02

2503 ogledov

Izšla je knjiga Slovenci naši davni predniki
Izšla je knjiga Boruta Koruna, Slovenci naši davni predniki, ki pripoveduje o Slovencih od časov zgodovinskega dogajanja med 6. in koncem 9. stoletja.Avtor, po poklicu zobozdravnik, sicer pa svetovni popotnik in tudi nekdanji predsednik Slovenske sekcije Svetovnega slovenskega kongresa, nam pripoveduje o vsakdanjem življenju naših davnih prednikov, on njihovem verovanju, omiki, božanstvih, ki so jih častili ter o slovenskem jeziku, Brižinskih spomenikih, stari cerkveni slovenščini, o Cirilu in Metodu in še čem.Spremno besedo h knjigi je napisal zgodovinar, profesor ddr. Igor Grdina. Knjiga predstavlja izpopolnitev zbornika “Slovenci v zgodnjem srednjem veku”, ki je pri SSK izšel leta 2012 ob istoimenskem simpoziju.naslovnica knjigeIz vsebine knjige posebej izpostavljamo poglavje z naslovom Prva slovenska država, v katerem je govora o skoraj neznani zmagoviti bitki starih Slovencev z Bavarci na Krvavi planini (nem. die Blutige Alm) v današnji Avstriji, blizu mesta St. Michael v Lungau na Solnograškem. Nato je predstavljena Samova država – Samovo Slovensko kraljestvo, zatem pa še Karantanija (Marca Vinedorum/Vindska krajina), in Ustoličevanje karantanskih knezov ter vpliv obreda na razvoj ljudovladne miselnosti v Evropi in po Svetu.Samovo Slovensko kraljestvo (Samonem regnum Sclavorum) je bilo plemenska zveza Slovenov, ki se je v 7. stoletju (623-658) spopadla s plemensko zvezo Frankov njihovega kralja Dagoberta. Samovi Sloveni so zmagali v tridnevni bitki pri mestu Wogastisburg (ni znano kje točno je to bilo) in se s tem rešili pritiska Frankov. Po smrti Kralja Sama žal ni bilo nikogar, ki bi nadaljeval njegovo poslanstvo in njegova država je razpadla.Posebno poglavje je posvečeno slovenski državi Panoniji v 9. stoletju, od uničenja Obrov/Avarov, preko slovenske kramole ali upora Ljudevita Panonskega/Posavskega, vse do Karantanskemga kraljestva. Karantansko kraljestvo je posebej zanimivo, saj je o njem med Slovenci bolj malo znanega. V slovenskih šolah učijo, da so po zatrtju upora ali kramole Ljudevita Posavskega Karantanci izgubili še tisto malo samostojnosti, ki so jo do tedaj imeli. Karantanskega kraljestva, ki se v virih pojavi dobrih trideset let pozneje, pa sploh ne omenijo. Vanj je očitno sodila večina tedanjih slovenskih dežel oziroma krajin: Karantanija, Zgornja Panonija, Spodnja Panonija ali Kocljeva knežija, knežija med Dravo in Savo do Belgrada (današnja severna Hrvaška in t. i. Slavonija) ter grofija ob Savi ali poznejša Dežela Krajnska.Karantansko kraljestvo, v virih imenovano Regnum Carantanum v 9. stoletju, je bilo nedvomno največja zgodovinska državna tvorba, ki so jo naseljevali Slovenci. V tedanjih sodobnih virih je zanj uporabljeno tudi ime Slovenija – Sclavinia.avtor knjige Borut Korun - v Kocljevem Blatogradu v PanonijiCelotno poglavje v knjigi je posvečeno tudi slovenskemu jeziku. Predstavljen je izvor našega jezika, zatem Brižinski spomeniki, vloga in pomen Cirila in Metoda ter stara cerkvena slovenščina. Avtor lepo razloži, da sta tako Jernej Kopitar, kot tudi dr. Franc vitez Miklošič bila popolnoma prepričana in sta do smrti zagovarjala tezo, da je bil jezik Cirila in Metoda stara slovenščina. Enako je bil prepričan tudi veliki ruski jezikoslovec Aleksander Hristoforovič Vostokov.Zaton tedanje stopnje razvoja Slovencev predstavlja prihod Madžarov in njihova okupacija panonske nižine, ki je pomenila razbitje Slovencev na tiste na tej strani reke Donave (nas Slovence) in tiste na drugi strani reke Donave (današnje Slovake). Šele po tem izredno škodljivem dogodku, sta se na vsaki strani reke Donave izoblikovala dva posebna slovenska naroda, ki oba govorita slovenski jezik, oba sta doma na Slovenskem, njune ženske pa se pri obeh imenujejo Slovenke.Zadnje poglavje nosi naslov Pravica do zgodovine, v njem pa je lepo pojasnjeno, zakaj moramo poznati svojo preteklost. Avtor knjige v njem jasno predstavlja svoj pogled na trditve nekaterih sodobnih »slovenskih« zgodovinopiscev na čelu s Petrom Štihom, sedanjim predsednikom SAZU, ki sedanje rodove Slovencev prepričujejo, da naj bi Slovenci nastali šele po letu 1848, Karantanci pa naj ne bi bili Slovenci in naj ne bi imeli ničesar skupnega z nami.Prikaže tudi nedvomno povezavo med nemško-avstrijskimi zgodovinarji ter Petrom Štihom in njegovimi sodelavci, ki vsi družno trobijo v nemški ali avstrijski rog. Seveda so avstrijski zgodovinarji nad tovrstnim ravnanjem »slovenskih« kolegov navdušeni, saj tudi oni brišejo starejšo slovensko zgodovino in svoje državljane prepričujejo, da Slovenci nikoli nismo prebivali na severni strani Karavank. Tam naj bi živeli le Alpski Slovani ali Windische.Kot tipičen primer je navedena knjiga Wolframa Herwiga, ki sodi med najbolj uveljavljene avstrijske zgodovinarje, z naslovom Grenzen und Räume. Peter Štih je seveda njegov zvesti podpornik, čeprav gre povsem očitno za izrazito protislovensko delovanje – tako v narodnem, kot v državnem smislu. Štih vztrajno trdi in ponavlja, da naj bi Slovenci bili nov, mlad narod, ki je nastal po letu 1848, Trubarjevi Slovenci pa naj ne bi imeli ničesar skupnega z današnjimi Slovenci, prav tako kot naj Karantanci ne bi imeli ničesar skupnega s Slovenci. Obenem Štiha niti najmanj ne moti, da njegov nemški zaveznik Herwig v svoji knjigi piše o zgodovini Avstrije pred njenim nastankom. Dvojnost v pristopu je več kot očitna, vendar sla po denarju in domnevni moči (slavi) seveda prenese vse …Vsekakor bralcem priporočamo, da knjigo preberete, saj boste spoznali marsikaj novega, o čemer bi vas morali učiti že v šolah, pa vas niso.8. svečan 2025, Samo Korošec
Teme
kazenzapora OdprtizaporRogoza prestajanjekazni zapori zaporniki

Prijatelji

NAJBOLJ OBISKANO

Intervju z zapornikom iz Rogoze